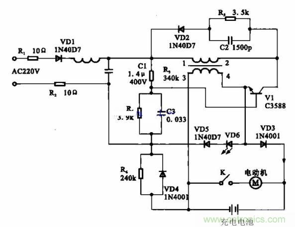
【導讀】本文為大家講解的是一款電動剃須刀電動機驅動電路圖設計,該電路為交流220V經(jīng)充電電路為電池充電,也可為電動機供電。充電后接通開關K,電動機即可進行工作。
福利到啦,為大家大家講解一種典型的電動剃須刀電動機驅動電路,學會了可以自己去DIY制作一款屬于自己的電動剃須刀哦。

上圖所示為一種典型的電動剃須刀電動機驅動電路。交流220V經(jīng)充電電路為電池充電,也可為電動機供電。充電后接通開關K,電動機即可進行工作。
相關閱讀:
http://www.plusdive.com.cn/motor-art/80024046
http://www.plusdive.com.cn/motor-art/80023839
http://www.plusdive.com.cn/gptech-art/80022092



